東華三院王余家潔紀念小學
TWGHs Wong Yee Jar Jat Memorial Primary School
Toggle main menu visibility
東華三院王余家潔紀念小學
首頁
本校概覽
本校背景
東華三院辦學宗旨
本校贊助人
學校資料
校長簡介
校董會
發展方向
課堂安排
時間表
各級科目節數安排
學校位置
學校環境
學校位置
校歌
東華三院校歌
東華三院院歌
校園設施
嘉賓到訪
李局長到訪 (影片)
田北辰先生到訪
王定華司長訪校
校慶
十周年校慶
十周年校慶嘉賓篇
十周年校慶典禮篇
十周年校慶花絮篇
十周年盆菜宴
十周年校慶開放日
十五周年校慶
十五周年校慶總覽
十五周年校慶活動巡禮「拍出特色」親子攝影比賽
十五周年校慶活動巡禮「歡欣同迎十五載」親子攝影比賽
十五週年校慶活動巡禮「幼稚園親子填色比賽結果」
十五周年校慶親子中文標語創作比賽 (各級)
十五周年校慶親子英文標語創作比賽 (各級)
十五周年校慶中文徵文比賽
十五周年校慶英文徵文比賽
十五周年校慶親子徽號設計比賽 (各級)
十五周年校慶校園寫生比賽
十五周年網上有獎問答遊戲(幼稚園組) ~ WYJJ知多少?
十五周年校慶嘉賓篇
十五周年校慶典禮篇
十五周年校慶花絮篇
十五周年校慶暨跑道啟用典禮篇
十五周年校慶植樹篇
十五周年校慶茶會篇
十五周年校慶精華片段
二十周年校慶
二十周年校慶總覽
二十周年校慶片段
二十周年校慶相片(嘉賓)
二十周年校慶相片(典禮)
二十周年校慶相片(表演)
二十周年校慶開放日相片
二十五周年校慶
二十五周年校慶幼稚園親子攝影比賽
二十五周年校慶幼稚園親子填色比賽
二十五周年校慶生日卡設計(Part 1)
二十五周年校慶生日卡設計(Part 2)
二十五周年校慶生日卡設計(Part 3)
二十五周年校慶歌唱比賽
二十五周年校慶徽號設計比賽
二十五周年校慶鎖匙扣設計比賽
二十五周年校慶親子中文賀卡創作比賽
25th Anniversary Celebration Parent-child English Activity
二十五周年校慶典禮相片(精選相片)
二十五周年校慶典禮相片(制服團隊)
二十五周年校慶典禮影片回顧
A Million Dreams in WYJJ
校服樣本
夏季校服
冬季校服
校服要求
傳媒專訪
正向教育
新城教育+【升學起跑線】
Power Up Programme
課程發展
學與教的特色
中文
本科簡介
課程發展
活動
英文
本科簡介
課程發展
課程發展總覽
小一至小六:「學會學習」語文計劃
英語增潤課程~Creative Writing Workshop
活動
English Day
數學
本科簡介
課程發展
課程發展
各級學習重點
家長建議
歷年校外比賽獲獎成績
2014-15校外比賽獲獎成績
2013-14校外比賽獲獎成績
2012-13校外比賽獲獎成績
2011-12校外比賽獲獎成績
2010-11校外比賽獲獎成績
2009-10校外比賽獲獎成績
2008-09校外比賽獲獎成績
2007-08校外比賽獲獎成績
年度獲獎特刊
2011-2012獲獎特刊
2012-2013獲獎特刊
2013-2014獲獎特刊
2014-2015獲獎特刊
2015-2016獲獎特刊
2016-2017獲獎特刊
2017-2018獲獎特刊
2018-2019獲獎特刊
2019-2023獲獎特刊
2023-2024獲獎特刊
2024-2025獲獎特刊
家潔數學 FUN FUN 報
活動
常識
本科簡介
課程簡介
專題研習
活動
普通話
本科簡介
活動
視覺藝術
本科簡介
活動
音樂
本科簡介
課堂影片
活動
體育
本科簡介
活動
電腦與科技
本科簡介
活動
圖書組
圖書組簡介
中文圖書課
英文圖書課
書目龍虎榜
18-19年度9-12月
18-19年度1-2月
讀者龍虎榜
18-19年度9-12月
18-19年度1-2月
18-19年度3-5月
圖書活動
24-25年度活動
全方位學習
簡介
推行模式
活動
德公及國民教育
課程簡介
活動
STEAM教育
活動
小小科學家
校本資優教育
簡介
活動
正向教育
生日之星
王余不叮
2021年2月
2021年3月
2021年4月
Part 1
Part 2
2021年7月
2122年度-第一集
2122年度-第二集
2122年度-第三集
2122年度-第四集
活動
OLE
課程特色及架構
課程設計基礎及理念
活動相片
2024-2025
可持續發展
服務學習
科技探究—小小科學家
遊歷課
學習領域課程延伸
專注、溝通及社交能力訓練
2025-2026
GET SET GO
課外活動
課餘活動
朗誦
朗誦節
1. 制服團體
少年警訊
幼童軍
小女童軍
升旗隊
2. 非制服團體
公益少年團
體育校隊
宗旨
田徑隊
游泳隊
足球隊
籃球隊
排球隊
羽毛球隊
乒乓球隊
劍擊隊
武術隊
花式跳繩隊
香港學校戲劇節
11-12
12-13
13-14
14-15
15-16
16-17
23-24
April 30_Public performance
Drama Festival_ PTA
Hong Kong School Drama Festival
24-25
Huge applause to our incredible drama team!
Hong Kong School Drama Festival_Prize Presentation Ceremony
Hong Kong School Drama Festival
音樂校隊
敲擊樂隊
合唱團
手鐘隊
比賽與成績
成績金榜
24-25
第一段考
第二段考
第三段考
23-24
第一段考
第二段考
22-23
第一段考
第二段考
卓越成績專訪
21-22
第一段考
第三段考
20-21
第一段考
第二段考
第三段考
東華三院獎學金
我們的驕傲
校園生活
校友會專區
最新消息
校友會簡介
過往活動
訓育
風紀隊
風紀隊名單
風紀隊活動
環保教育
綠色學校 實踐低碳生活
邁向綠色機構
活動相簿
健康教育
健康校園
健康生活
入學與升學
升中資訊
中學學位分配重要事項行事曆
本校派位結果
升中相關網址
中學資訊
入學資訊
2025-2026年度小二至小五插班生入學申請
2025-2026年度小一插班生面試申請
2026-2027年度小一自行分配學位
2026-2027年度小一自行派位取錄名單
小一派位問與答
2025-2026年度小一入學註冊(統一分配學位)
幼稚園特區
家長與學校
家教會
家長教師會執行委員會
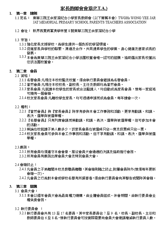
家長教師會會章(P.T.A)
家長義工隊
家教會活動
環保校服
和諧粉彩
家長須知
認識兒童的發展
惡劣天氣安排
傳染病休假指引
家課政策
學校投訴政策
和諧校園政策
有用網頁
通訊與表格
校訊傳真
申請表格
考試及豁免評核申請
補買學生手冊表格
重設eClass家長密碼申請
P1_P6入學申請表
補領家長入校證表格
申請於子女平板電腦中下載應用程式
實用網頁
東華三院網頁
東華三院學校網頁
中學
小學
政府部門及有關機構網頁
校務報告與計劃
校務計劃
校務報告
教統局視學報告
校外評核報告
校本課後學習及支援計劃
QEF分享
電子教學分享
正向教育分享
學校活動
家長與學校
家教會 +
家長教師會執行委員會
家長教師會會章(P.T.A)
家長義工隊
家教會活動 +
環保校服
和諧粉彩
家長須知 +
認識兒童的發展
惡劣天氣安排
傳染病休假指引
家課政策
學校投訴政策
和諧校園政策
有用網頁
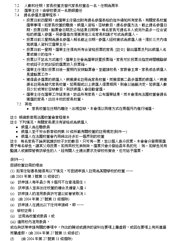
家長教師會會章(P.T.A)
Powered by
Friendly Portal System
v
10.57